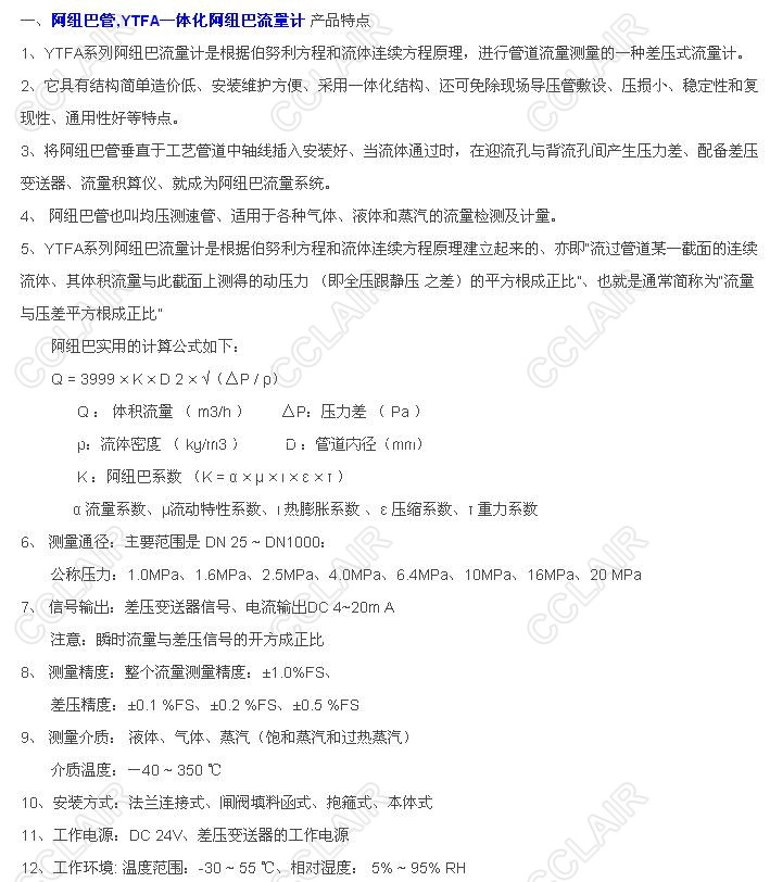
|
公司基本資料信息
|
|||||||||||||||
SY-YTFA-F2Y100-P1.6,SY-YTFA-F2L125-P1.6C,SY-YTFA-F2L150-P1.6C,SY-YTFA-F2L200-P1.6C,SY-YTFA-F2L250-P1.6C,SY-YTFA-F2L300-P1.6C,SY-YTFA-F2L350-P1.6C,SY-YTFA-F2L400-P1.6C,SY-YTFA-F2L450-P1.6C,SY-YTFA-F2L500-P1.6C,SY-YTFA-F2Y600-P1.6C,SY-YTFA-F2Y700-P1.6C,SY-YTFA-F2Y800-P1.6C,SY-YTFA-T2Y50-P1.6,SY-YTFA-T2Y80-P1.6,SY-YTFA-T2Y100-P1.6,SY-YTFA-T2L125-P1.6C,SY-YTFA-T2L150-P1.6C,SY-YTFA-T2L200-P1.6C,SY-YTFA-T2L250-P1.6C,SY-YTFA-T2L300-P1.6C,SY-YTFA-T2L350-P1.6C,SY-YTFA-T2L400-P1.6C,SY-YTFA-T2L450-P1.6C,SY-YTFA-T2L500-P1.6C,SY-YTFA-T2Y600-P1.6C,SY-YTFA-T2Y700-P1.6C,SY-YTFA-T2Y800-P1.6C,YTFA-F2Y50-P1.6,YTFA-F2Y80-P1.6,YTFA-F2Y100-P1.6,YTFA-F2L125-P1.6C,YTFA-F2L150-P1.6C,YTFA-F2L200-P1.6C,YTFA-F2L250-P1.6C,YTFA-F2L300-P1.6C,YTFA-F2L350-P1.6C,YTFA-F2L400-P1.6C,YTFA-F2L450-P1.6C,YTFA-F2L500-P1.6C,YTFA-F2Y600-P1.6C,YTFA-F2Y700-P1.6C,YTFA-F2Y800-P1.6C,YTFA-T2Y50-P1.6,YTFA-T2Y80-P1.6,YTFA-T2Y100-P1.6,YTFA-T2L125-P1.6C,YTFA-T2L150-P1.6C,YTFA-T2L200-P1.6C,YTFAT2L250-P1.6C,YTFA-T2L300-P1.6C,YTFA-T2L350-P1.6C,YTFA-T2L400-P1.6C,YTFA-T2L450-P1.6C,YTFA-T2L500-P1.6C,YTFA-T2Y600-P1.6C,YTFA-T2Y700-P1.6C,YTFA-T2Y800-P1.6C




