|
公司基本資料信息
|
|||||||||||||||
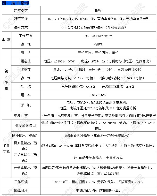
TR61Y-E3,TR83Y-E3,TR96Y-E3, TR綜合電力監(jiān)控儀表



TR61Y-E3,TR83Y-E3,TR96Y-E3,TR42Y-E3,TR96-E3,TR42-E3,TR61-E3,TR83-E3,TR61Y-E2
TR83Y-E2,TR96Y-E2,TR42Y-E2,TR96-E2,TR42-E2,TR61-E2,TR83-E2,TR61-E1,TR83-E1,TR96-E1
TR61Y-E3,TR83Y-E3,TR96Y-E3,TR42Y-E3,TR96-E3,TR42-E3,TR61-E3,TR83-E3,TR61Y-E2 TR83Y-E2,TR96Y-E2,TR42Y-E2,TR96-E2,TR42-E2,TR61-E2,TR83-E2,TR61-E1,TR83-E1,TR96-E1